市场监管总局办公厅关于印发《市场监管行政处罚、行政强制流程图》和《市场监管执法行为用语规范》的通知
2020-11-23
保护视力色: 杏仁黄 秋叶褐 胭脂红 芥末绿 天蓝 雪青 灰 默认 【字体: 大 中 小 】 打印本页 关闭窗口
市监稽〔2020〕113 号
各省、自治区、直辖市及新疆生产建设兵团市场监管局(厅、委):
为进一步贯彻落实《国务院办公厅关于全面推行行政执法公示制度执法全过程记录制度重大执法决定法制审核制度的指导意见》(国办发〔2018〕118号),市场监管总局组织制定了《市场监管行政处罚、行政强制流程图》《市场监管执法行为用语规范》,现印发给你们。请参照制定本机关执法流程图,通过门户网站等平台主动公开,并参照研究制定执法行为用语指引,指导执法人员规范文明开展执法工作。
市场监管总局办公厅
2020年11月3日
市场监管行政处罚、行政强制流程图
一、市场监管行政处罚流程图
法定期限(一般程序):立案之日起 90 日内作出处理决定,因案情复杂或者其他原因,不能在规定期限内作出处理决定的,经市场监督管理部门负责人批准,可以延长 30 日。案情特别复杂或者有其他特殊情况,经延期仍不能作出处理决定的,应当由市场监督管理部门负责人集体讨论决定是否继续延期,决定继续延期的,应当同时确定延长的合理期限。案件处理过程中,中止、听证、公告或检测、检验、检疫、鉴定等时间不计入案件办理期限。
(一)简易程序
注:(适用情形)违法事实证据确凿并且执法有法定依 据,对自然人处以五十元以下、对法人或者其他组织处以一 千元以下罚款或者警告的行政处罚的,可以当场作出行政处 罚决定。

(二)一般程序

(三)听证程序

(四)专项程序:反垄断调查、处罚程序

(五)专项程序: 违法实施经营者集中调查、处罚程序

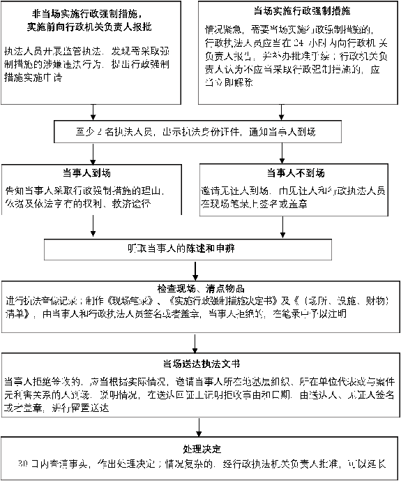
二、市场监管行政强制流程图
(一)行政强制措施
法定期限:30 日,特殊情况可延长,延长期限不得超过 30 日,法律、行政法规另有规定的除外。

(二)行政强制执行
