上海市药品监督管理局关于注销上海景堂医疗器械有限公司等企业《医疗器械生产许可证》的通告
2025-07-14 来源:市药品监管局
保护视力色: 杏仁黄 秋叶褐 胭脂红 芥末绿 天蓝 雪青 灰 默认 【字体: 大 中 小 】 打印本页 关闭窗口
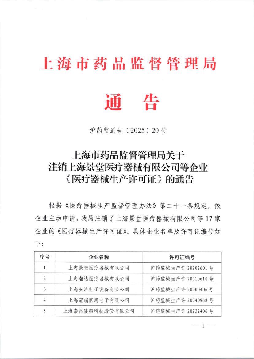
沪药监通告〔2025〕20号
根据《医疗器械生产监督管理办法》第二十一条规定,依企业主动申请,我局注销了上海景堂医疗器械有限公司等17家企业的《医疗器械生产许可证》。具体企业名单及许可证编号如下:
| 序号 |
企业名称 |
许可证编号 |
| 1 |
上海景堂医疗器械有限公司 |
沪药监械生产许20202601号 |
| 2 |
上海瀚达医疗器械有限公司 |
沪药监械生产许20010610号 |
| 3 |
上海安洁电子设备有限公司 |
沪药监械生产许20000406号 |
| 4 |
上海冠瑞医用电子有限公司 |
沪药监械生产许20040968号 |
| 5 |
上海泰昌健康科技股份有限公司 |
沪药监械生产许20232406号 |
| 6 |
上海埃蒙迪材料科技股份有限公司 |
沪药监械生产许20041151号 |
| 7 |
上海博创医疗设备有限公司 |
沪药监械生产许20160746号 |
| 8 |
上海民睿医疗器械有限公司 |
沪药监械生产许20192702号 |
| 9 |
上海爱圣美科技有限公司 |
沪药监械生产许20182598号 |
| 10 |
上海宝山宝康医疗电子仪器厂 |
沪药监械生产许20170121号 |
| 11 |
上海新黄河制药有限公司 |
沪药监械生产许20142099号 |
| 12 |
上海米健信息技术有限公司 |
沪药监械生产许20142017号 |
| 13 |
上海实和智能电子科技有限公司 |
沪药监械生产许20223066号 |
| 14 |
上海常平实业有限公司 |
沪药监械生产许20010041号 |
| 15 |
上海九弗生物科技有限公司 |
沪药监械生产许20041109号 |
| 16 |
上海麦色智能科技有限公司 |
沪药监械生产许20213023号 |
| 17 |
安源基因科技(上海)有限公司 |
沪药监械生产许20243355号 |
特此通告。
上海市药品监督管理局
2025年7月8日
(公开范围:主动公开)

